
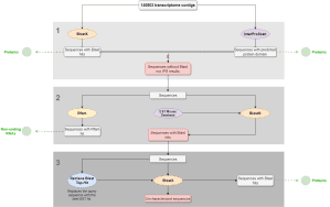
COVID-19 Research Project in Tunisia with OmicsBox Support
BioBam Supported Project – with OmicsBox. Researchers: Pr. Sami Aifa from the Laboratory of Molecular and Cellular Screening Processes (LPCMC) from the Centre of Biotechnology of Sfax, Tunisia Dr. Amor Mosbah from the Laboratory of Biotechnology and Valorization of Bio-Geo-Ressources (LBVBGR) from the Superior Institute of Biotechnology of Sidi Thabet, Tunisia Dr. Salma Abdeljalil and Pr. Ali Gargouri from the







